基本信息
1、办理部门:河南省药品监督管理局
2、办理方式:窗口办理、网上办理、快递申请
3、办理地点:河南省郑州市郑东新区农业南路与祥盛街交叉口向东100米路南,中原出版产业园南区D座一楼河南省政务服务中心
4、咨询电话:0371-65569526 CIO咨询:400-003-0818
受理条件
根据《药品生产监督管理办法》第六条 从事药品生产,应当符合以下条件:
(一)有依法经过资格认定的药学技术人员、工程技术人员及相应的技术工人,法定代表人、企业负责人、生产管理负责人(以下称生产负责人)、质量管理负责人(以下称质量负责人)、质量受权人及其他相关人员符合《药品管理法》《疫苗管理法》规定的条件;
(二)有与药品生产相适应的厂房、设施、设备和卫生环境;
(三)有能对所生产药品进行质量管理和质量检验的机构、人员;
(四)有能对所生产药品进行质量管理和质量检验的必要的仪器设备;
(五)有保证药品质量的规章制度,并符合药品生产质量管理规范要求。
从事疫苗生产活动的,还应当具备下列条件:
(一)具备适度规模和足够的产能储备;
(二)具有保证生物安全的制度和设施、设备;
(三)符合疾病预防、控制需要。
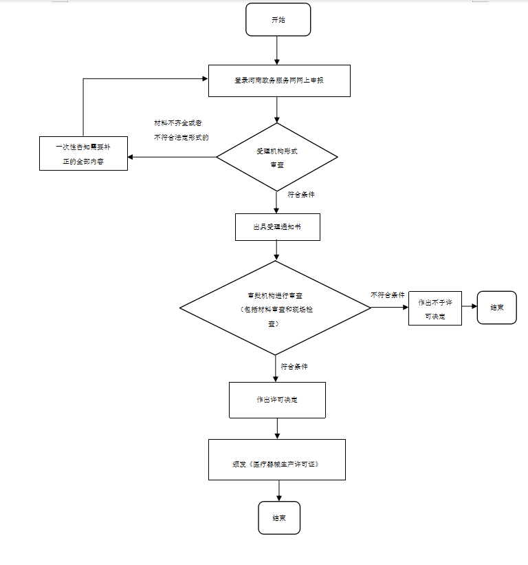
办理流程
流程文字说明
法定办理时限:40个工作日;承诺办理时限:20个工作日
1、受理(时限:5个工作日)
办理结果:受理通知书/不予受理通知书/一次性告知通知书。
2、审核(时限:7个工作日)
办理结果:审查意见。
3、决定(时限:5个工作日)
办理结果:药品生产许可证。
4、送达(时限:10个工作日)
办理结果:送达回执。
申请材料
1、药品上市许可持有人委托他人生产制剂的药品生产许可证申请表;>>药品生产许可证申请表
2、基本情况,包括上市许可持有人和受托企业名称、委托双方基本情况、拟生产品种、剂型、工艺、药品注册情况及生产能力(含储备产能);
3、营业执照(申请人可提交复印件,或不需要提交,由监管部门自行查询);
4、组织机构图(注明各部门的职责及相互关系、部门负责人);
5、代表人、企业负责人、生产负责人、质量负责人、质量受权人及部门负责人简历、学历、职称证书;依法经过资格认定的药学及相关专业技术人员、工程技术人员、技术工人登记表,并表明所在部门及岗位;高级、中级、初级技术人员的比例情况;
6、拟委托生产的范围、剂型、品种、药品注册证书、质量标准及依据;
7、拟委托生产剂型及品种的工艺流程图,并注明主要质量控制点与项目、受托方共线生产情况;
8、生产管理、质量管理主要文件目录;
9、药品出厂、上市放行规程;
10、委托协议和质量协议;
11、持有人确认受托方具有受托生产条件、技术水平和质量管理能力的评估报告;
12、受托方材料;
13、凡申请企业申报材料时,申请人不是法定代表人或负责人本人,企业应当提交《授权委托书》;
14、申请材料全部内容真实性承诺书;
15、按申请材料顺序制作目录。
结果样本

常见问题
问题1:从事药品生产活动有什么要求?
答:中华人民共和国药品管理法》(2019年8月26日第十三届全国人民代表大会常务委员会第十二次会议第二次修订)第四十一条 从事药品生产活动,应当经所在地省、自治区、直辖市人民政府药品监督管理部门批准,取得药品生产许可证。无药品生产许可证的,不得生产药品。
本办事指南摘自药监局官网,如有变动,以官方发布为准。






