基本信息
1、办理部门:吉林省药品监督管理局
2、办理方式:窗口办理,网上办理
3、办理地点:吉林省长春市南关区人民大街9999号吉林省政务服务中心B1层1-8号综合窗口
4、咨询电话:0431-81763185 CIO咨询:400-003-0818
受理条件
(一)有效的药品批准证明文件。
(二)持有《药品生产许可证》。
(三)申请人合法登记证明。
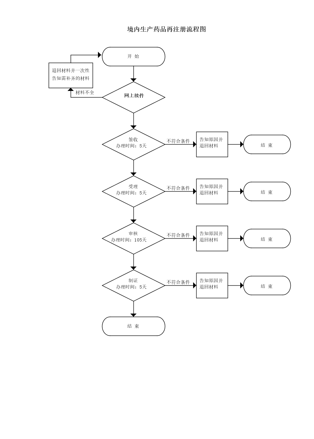
办理流程
流程文字说明
法定办理时限:120个工作日;承诺办理时限:120个工作日
1、签收(时限:5个工作日)
2、受理(时限:5个工作日)
3、审核(时限:105个工作日)
4、制证(时限:5个工作日)

申请材料
1、境内生产药品再注册申请表;
2、营业执照;
3、《药品生产许可证》等正本、副本及变更页;
4、药品批准证明文件及药品监督管理部门批准变更文件,药品备案类变更、年度报告的证明文件;
5、药品质量标准;
6、药品说明书;
7、药品标签;
8、五年内药品批准证明文件及其附件载明信息的变化情况及相关批准、备案、年度报告等情况,对其进行汇总回顾分析,形成基于风险的评估报告;
9、五年内药品临床使用及不良反应情况的总结报告;
10、五年内药品临床使用及不良反应情况的分析评估报告;
11、疑似预防接种异常反应报告(预防性疫苗需提供)。
结果样本

常见问题
无
本办事指南摘自药监局官网,如有变动,以官方发布为准。





