E邀专家
局属有关事业单位,各直属检查局,机关有关处室:
《重庆市第二类医疗器械注册质量管理体系核查工作程序(暂行)》经2019年第6次局长办公会议审议通过,现印发给你们,请遵照执行。
重庆市药品监督管理局
2019年3月25日
重庆市第二类医疗器械注册质量管理体系
核查工作程序(暂行)
第一条 为做好医疗器械注册质量管理体系核查工作,根据《医疗器械监管条例》(2017年修订)、《医疗器械注册管理办法》(国家食品药品监督管理总局令第4号)、《体外诊断试剂注册管理办法》(国家食品药品监督管理总局令第5号)、《医疗器械生产监督管理办法》(国家食品药品监督管理总局令第7号)等相关规定,制定本程序。
第二条 本程序适用于本市辖区第二类医疗器械注册质量管理体系核查。
第三条 重庆市药品监督管理局组织第二类医疗器械注册质量管理体系核查工作。重庆市医疗器械技术审评认证中心(以下简称审评认证中心)负责体系核查现场检查工作的组织实施。
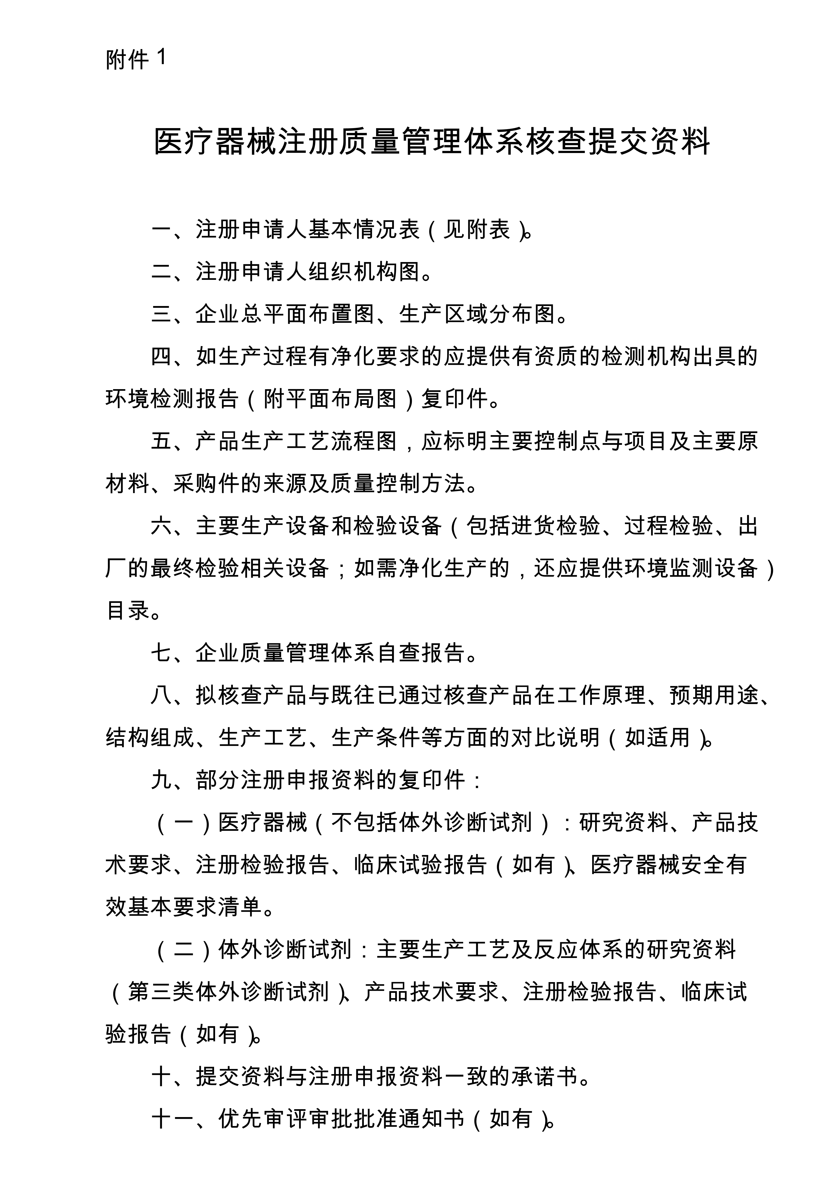
第四条 注册申请人在注册申请受理后,应根据受理通知要求向审评认证中心提交体系核查资料(见附件1)。注册申请人对所提交资料内容的真实性负责。
第五条 审评认证中心收到注册申请人提交的体系核查资料后,组织对资料进行形式审查,对资料不符合要求的通知注册申请人补充完善资料。申请资料符合要求的审评认证中心于30个工作日内组织开展现场检查,取得优先审评批准的按照相关规定组织实施。因注册申请人未能提交符合要求的体系核查资料,导致核查不能组织开展的,延误时间不计算在核查工作时限内。
第六条 审评认证中心按照医疗器械生产质量管理规范以及相关附录等要求开展与产品研制、生产有关的质量管理体系核查。
在核查过程中,应当同时对企业注册检验样品和临床试验用样品的真实性进行核查。重点查阅设计和开发过程实施策划和控制的相关记录、用于样品生产的采购记录、生产记录、检验记录和留样观察记录。
第七条 审评认证中心根据企业的具体情况、监督检查情况、本次申请注册产品与既往已通过核查产品生产条件及工艺对比情况,酌情安排现场检查的内容,避免重复检查。
申报产品与原有已通过核查产品具有相同或相近的工作原理、预期用途,基本相同的结构组成、生产条件、生产工艺的,现场检查时,可仅对企业注册检验样品和临床试验用样品的真实性进行核查,重点查阅设计和开发过程实施策划和控制的相关记录、用于样品生产的采购记录、生产记录、检验记录和留样观察记录等。
第八条 审评认证中心实施现场检查前应当制定现场检查方案。现场检查方案内容包括:企业基本情况、检查品种、检查目的、检查依据、现场检查时间、日程安排、检查内容、检查注意事项、检查组成员及分工等。现场检查时间一般为2至3天,如仍不能完成检查的可适当延长时间。
检查组应当由2名以上(含2名)检查员组成,检查员由审评认证中心从检查员库中抽取;必要时,审评认证中心可邀请有关专家参加现场检查。
第九条 现场检查实行检查组长负责制。检查组长负责组织召开现场检查首次会议、末次会议以及检查组内部会议,负责现场检查资料汇总,组织评定现场检查建议结论。
第十条 现场检查开始时,应当召开首次会议。首次会议应当由检查组成员、企业负责人和/或管理者代表、相关人员参加。内容包括确认检查范围、落实检查日程、宣布检查纪律和相关事项、确定企业联络人员、沟通检查项目基本情况等。
第十一条 检查组应当按照检查方案进行检查,对检查发现的问题如实记录。对检查方案中要求关注的问题及检查组认为应当向检查组织部门报告的情况,应在检查报告中予以确认报告。
第十二条 在现场检查期间,检查组应当召开内部会议,交流检查情况,对疑难问题进行研究并提出处理意见,必要时应予取证。检查结束前,检查组应当召开内部会议,进行汇总、评定,并如实记录。检查组内部会议期间,企业人员应当回避。
检查组现场发现涉嫌违法研制生产行为的、可能存在重大产品质量安全风险、生产安全风险的及其他重大安全风险的情况,应立即向审评认证中心检查组织部门报告,审评认证中心应组织评估并向市局相关部门进行报告。
第十三条 现场检查结束时,应当召开末次会议。末次会议应当由检查组成员、企业负责人和/或管理者代表、相关人员参加。内容包括检查组向企业通报现场检查情况,沟通整改要求事项,企业对现场检查情况进行确认。对于检查中发现的问题有异议的,企业应当提供书面说明。
第十四条 检查组在现场检查报告中应对现场检查出具检查建议结论,检查建议结论分为“通过检查”、“整改后复查”、“未通过检查”三种情况。
第十五条 审评认证中心应当对检查组提交的现场检查资料进行综合评定,提出综合评定的建议结论,评审建议结论为“通过核查”、“整改后复查”、“未通过核查”三种情况。
第十六条 整改后复查的,企业应当在6个月内完成缺陷的整改并一次性向审评认证中心提交整改报告。审评认证中心应当在收到整改报告后30个工作日内完成复查,必要时审评认证中心可以组织现场复查。
未在规定期限内提交整改报告的,以及整改复查后仍达不到“通过核查”要求的,审评认证中心综合评定建议结论为“整改后未通过核查”。整改后通过核查的,综合评定建议结论为“整改后通过核查”。
第十七条 重庆市药品监督管理局收到审评认证中心综合评定建议结论及现场核查资料后进行审核,做出“通过核查”、“整改后复查”、“未通过核查”的结论,并在10个工作日内将核查结果通知(格式见附件2)复印件转交审评认证中心。
第十八条 未通过核查的,审评认证中心对相应申报注册产品提出不予注册的审评意见,重庆市药品监督管理局作出不予注册的决定。
第十九条 符合《重庆市医疗器械产品注册优先审评审批规定》(渝食药监械〔2017〕26号)的申报注册产品体系核查工作按相关规定执行。
第二十条 本程序自公布之日起施行。
附件:1.医疗器械注册质量管理体系核查提交资料.doc
2.境内第二类医疗器械注册质量管理体系核查结果通知(格式).doc


E邀专家

2026-01-23
2026-01-23
2026-01-22
2026-01-20
2026-01-04