有疑问、问专家
提问
E邀专家
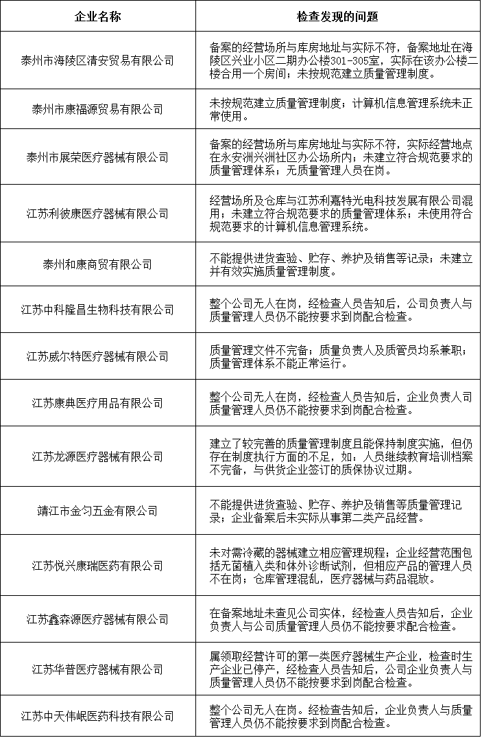
为全面推进《医疗器械经营质量管理规范》实施,督促医疗器械经营企业依法建立并实施覆盖经营全过程的经营管理制度,近期泰州市食药监局组织开展了对泰州市医疗器械经营企业的飞行检查。此次飞行检查采取“检查对象随机抽取,检查人员异地交叉,检查指令临时发出”的方式进行,确保检查人员与检查对象间信息交互的“双盲”。
目前,相关辖区局正依据飞行检查结果进一步强化监督检查,深入开展培训指导,依法处置违法违规,督促医疗器械经营企业查找问题、分析原因、落实整改,责令企业按照《规范》要求建立覆盖经营全过程的质量管理制度,确保经营过程中产品质量安全。
医疗器械经营企业飞行检查情况汇总表

泰州市食品药品监督管理局
2017年8月4日
E邀专家
