西艾欧认证
医药合规促进会
药企多
登录
/
注册
咨询热线:
400-003-0818
CIO首页
问答
文库
培训
服务
合规导向
合规专家
合规商城
关于CIO
合规导向首页
合规查查
观点
视点
药监办事指南
医药合规研究
推荐专栏
合规查查
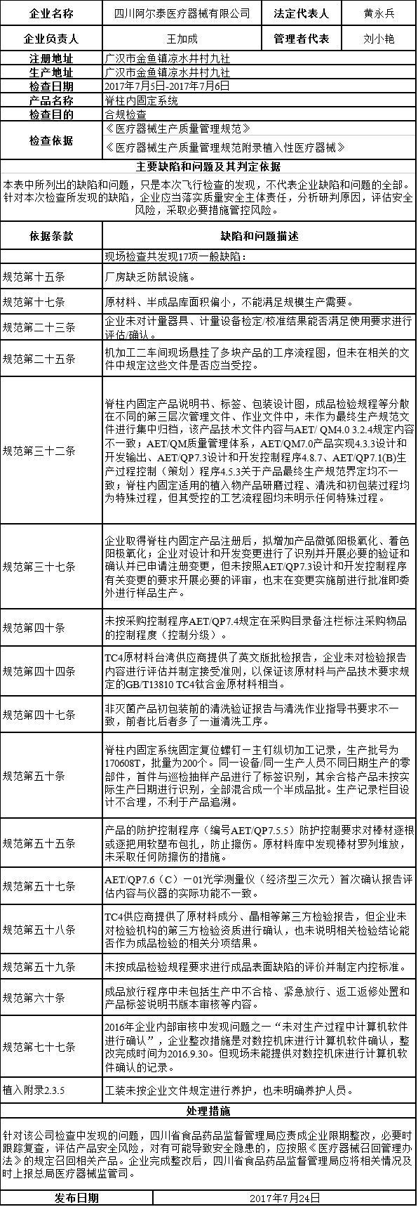
对四川阿尔泰医疗器械有限公司飞行检查通报
对四川阿尔泰医疗器械有限公司飞行检查通报
发布日期:2017-07-27
阅读:491
CIO解读
量身解读
有疑问、问专家
提问
E邀专家
手机桌面放:
合规导向
小程序
法规同步、监管同频
最新推荐
药械不良反应监测简报第一期(总第一百二十三期)
2019-01-05
泸州市食品药品监督管理局撤销《药品经营质量管理规范认证证书》 公告
2018-12-24
自贡市食品药品监督管理局关于撤销和收回4家药品零售企业GSP认证证书的公告(2018年第2号)
2018-12-20
凉山州2018年GSP认证公示企业名单(048)公示期2018-12-08至2018-12-17
2018-12-12
凉山州食品药品监督管理局收回药品GSP认证证书公告2018年第02号
2018-12-05
热门服务
更多
立项评估/专题调研
差距性分析(评估)
医疗器械注册/备案、变更
医疗器械生产许可申请/变更
化妆品注册/备案、变更
药品(国产/进口)注册、变更
原辅包注册/登记
药品上市许可持有人的B证申请
药品生产许可申请 / 变更(药厂筹建)
药品经营许可申请 / 变更
化妆品生产许可申请/变更
立项评估/专题调研
差距性分析(评估)
医疗器械注册/备案、变更
医疗器械生产许可申请/变更
化妆品注册/备案、变更
药品(国产/进口)注册、变更
分享
CIO解读
量身解读
解读
CIO解读
量身解读
在线咨询
项目投诉
平台投诉
建议/投诉
合规导向小程序
合规助手小程序
小程序
订阅号
关注“CIO在线”
掌握项目动态
关注我们
(获得通知)
回到顶部
请选择以下方式进行沟通
沟通留言
拨打电话