西艾欧认证
医药合规促进会
登录
/
注册
咨询热线:
400-003-0818
CIO首页
问答
文库
培训
E邀专家
服务下单
药企多
合规导向
合规专家
支持机构
关于CIO
合规导向首页
合规查查
观点
视点
药监办事指南
医药合规研究
推荐专栏
合规查查
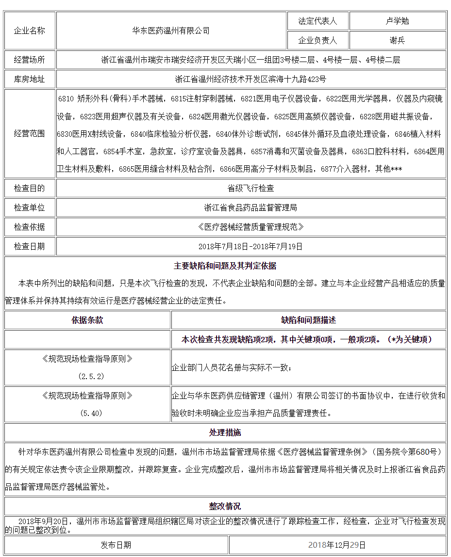
对华东医药温州有限公司飞行检查通报
对华东医药温州有限公司飞行检查通报
发布日期:2019-01-02
阅读:292
CIO解读
量身解读
有疑问、问专家
提问
E邀专家
手机桌面放:
合规导向
小程序
法规同步、监管同频
最新推荐
省局发布2018年度医疗器械生产企业省级飞行检查情况通报
2019-01-08
浙江省药品监督管理局办公室关于2018年全省医疗器械生产企业飞行检查情况的通报
2019-01-07
对舟山金运医疗设备有限公司飞行检查通报
2019-01-02
对金华市同德医疗器械有限公司飞行检查通报
2019-01-02
对丽水市久久医疗器械有限公司飞行检查通报
2019-01-02
热门服务
更多
立项评估/专题调研
差距性分析(评估)
医疗器械注册/备案、变更
医疗器械生产许可申请/变更
化妆品注册/备案、变更
药品(国产/进口)注册、变更
原辅包注册/登记
药品上市许可持有人的B证申请
药品生产许可申请 / 变更(药厂筹建)
药品经营许可申请 / 变更
化妆品生产许可申请/变更
立项评估/专题调研
差距性分析(评估)
医疗器械注册/备案、变更
医疗器械生产许可申请/变更
化妆品注册/备案、变更
药品(国产/进口)注册、变更
分享
CIO解读
量身解读
解读
CIO解读
量身解读
在线咨询
项目投诉
平台投诉
建议/投诉
合规导向小程序
合规助手小程序
小程序
订阅号
关注“CIO在线”
掌握项目动态
关注我们
(获得通知)
回到顶部
请选择以下方式进行沟通
沟通留言
拨打电话