基本信息
1、办理部门:江西省药品监督管理局
2、办理方式:网上办理
3、办理地点:江西省南昌市红谷滩区北龙蟠街993号方楼省政务服务中心三楼
4、咨询电话:0791-86739757、0791-86739753 CIO咨询:400-003-0818
受理条件
【予以批准的条件】 符合《中华人民共和国药品管理法实施条例》(国务院令第360号公布,第666号修订)、《药品注册管理办法》(国家市场监督管理总局令第27号)的规定,申请材料齐全、符合法定形式,或者申请人按要求提交全部补充申请材料,即可办理。
【不予批准的情形】 (一)有效期届满前未提出再注册申请的;(二)未达到国家食品药品监督管理局批准上市时提出的有关要求的;(三)未按照要求完成IV期临床试验的;(四)未按照规定进行药品不良反应监测的;(五)经国家食品药品监督管理局再评价属于疗效不确、不良反应大或者其他原因危害人体健康的;(六)按照《药品管理法》的规定应当撤销药品批准证明文件的;(七)不具备《药品管理法》规定的生产条件的;(八)未按规定履行监测期责任的;(九)其他不符合有关规定的情形。
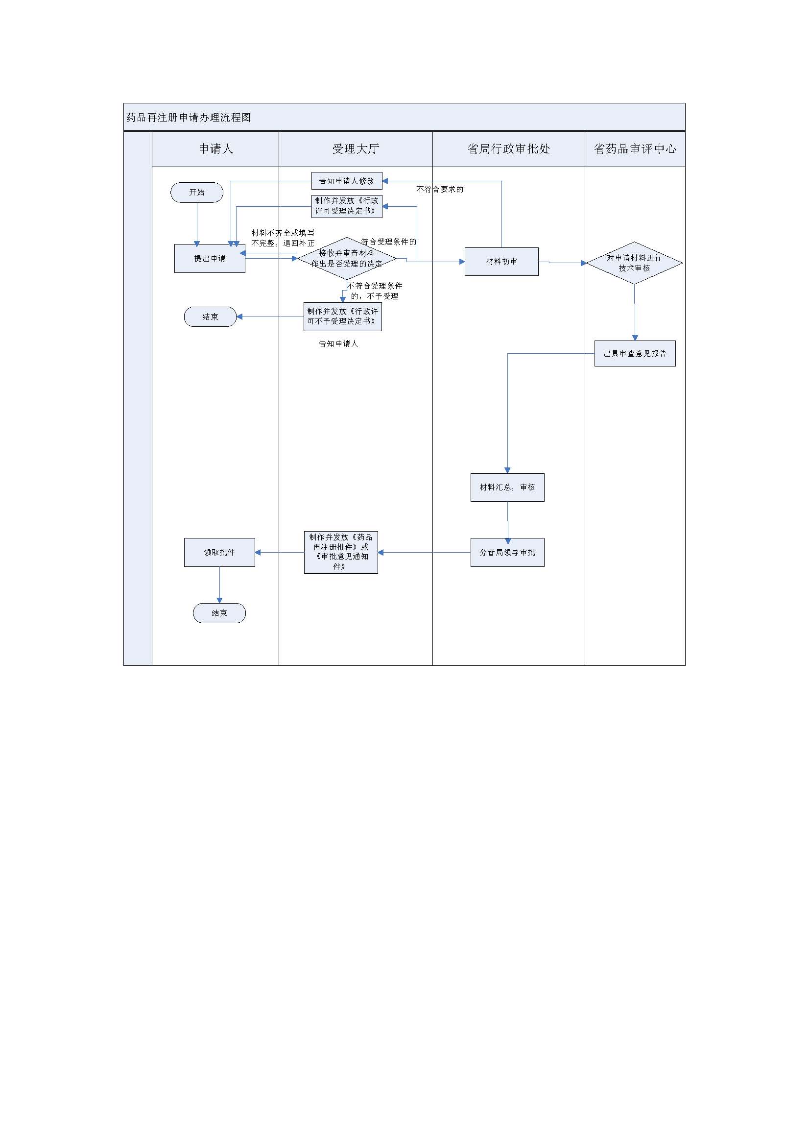
办理流程
流程文字说明
1、受理(时限:5个工作日)
办理结果:受理。
2、审查(时限:120个工作日)
办理结果:审评。
3、办结(时限:0个工作日)
办理结果:制证。
申请材料
1、《境内生产药品注册-再注册申请表》;<<国产药品注册-(再注册)申请表
2、证明性文件:(1)药品批准证明文件及药品监督管理部门批准变更的文件;(2)《药品生产许可证》复印件;(3)营业执照复印件;(4)《药品生产质量管理规范》认证证书复印件;
3、五年内生产、销售、抽验情况总结,对产品不合格情况应当作出说明;
4、五年内药品临床使用情况及不良反应情况总结;
5、有下列情形之一的,应当提供相应资料或者说明:(1)药品批准证明文件或者再注册批准文件中要求继续完成工作的,应当提供工作完成后的总结报告,并附相应资料;(2)首次申请再注册药品需要进行IV期临床试验的,应当提供IV期临床试验总结报告;(3)首次申请再注册药品有新药监测期的,应当提供监测情况报告;
6、提供药品处方、生产工艺、药品标准。凡药品处方、生产工艺、药品标准与上次注册内容有改变的,应当注明具体改变内容,并提供批准证明文件;
7、生产药品制剂所用原料药的来源。改变原料药来源的,应当提供批准证明文件;
8、药品最小销售单元的现行包装、标签和说明书实样。
结果样本

常见问题
问题1:申请书未加盖公章;申请书规格及原批准注册内容等出现错误;药品批准证明性文件超有效期等?
答:申请书加盖公章;申请书规格及原批准注册内容等出现错误;药品批准证明性文件避免超有效期。
本办事指南摘自药监局官网,如有变动,以官方发布为准。






