西艾欧认证
医药合规促进会
药企多
登录
/
注册
咨询热线:
400-003-0818
CIO首页
问答
文库
培训
服务
合规导向
合规专家
合规商城
关于CIO
合规导向首页
合规查查
观点
视点
专题
药监办事指南
医药合规研究
推荐专栏
合规查查
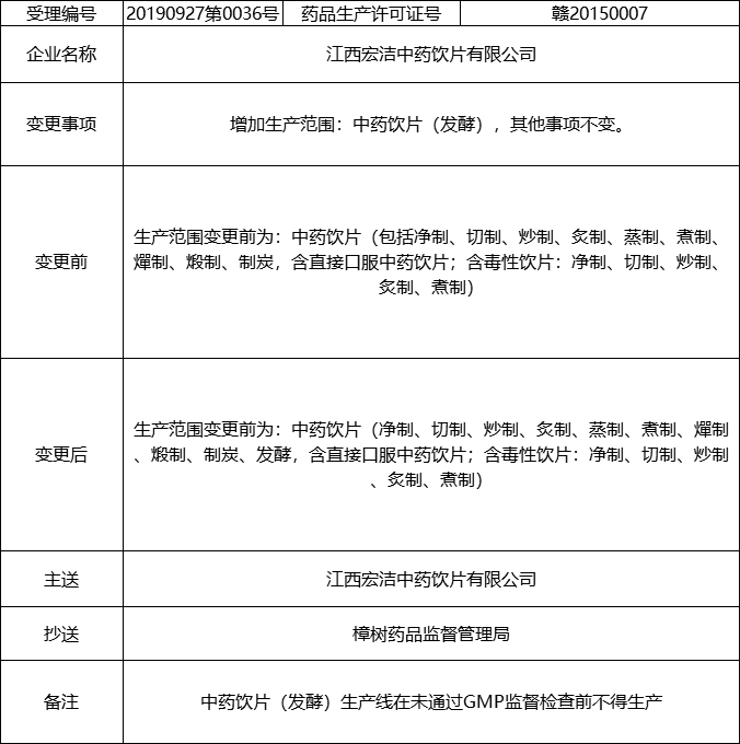
江西宏洁中药饮片有限公司《药品生产许可证》载明信息变更批件2019017号
江西宏洁中药饮片有限公司《药品生产许可证》载明信息变更批件2019017号
江西省
发布日期:2019-12-11
阅读:1962
CIO解读
量身解读
批
件编
号:赣中药生产许可变2019017号
有疑问、问专家
提问
E邀专家
手机桌面放:
合规导向
小程序
法规同步、监管同频
最新推荐
江西省药品监督管理局关于开展中药材GAP常态化建设工作的通知(赣药监中药〔2026〕7号)
2026-04-15
江西省弋阳县香颂化妆品有限公司化妆品生产案(赣药监稽处罚〔2026〕13号)
2026-04-14
江西省关于印发《高效办成“开办药店一件事”工作实施方案》的通知(赣药监联〔2026〕3号)
2026-04-13
江西卓瑞科技有限公司对一次性使用电子输尿管肾盂内窥镜导管主动召回
2026-04-13
江西省药品监督管理局药品GMP现场检查结果告知书(赣药品GMP(2026)第A1004号)
2026-04-13
热门服务
更多
立项评估/专题调研
差距性分析(评估)
医疗器械注册/备案、变更
医疗器械生产许可申请/变更
化妆品注册/备案、变更
药品(国产/进口)注册、变更
原辅包注册/登记
药品上市许可持有人的B证申请
药品生产许可申请 / 变更(药厂筹建)
药品经营许可申请 / 变更
化妆品生产许可申请/变更
立项评估/专题调研
差距性分析(评估)
医疗器械注册/备案、变更
医疗器械生产许可申请/变更
化妆品注册/备案、变更
药品(国产/进口)注册、变更
分享
CIO解读
量身解读
解读
CIO解读
量身解读
在线咨询
项目投诉
平台投诉
建议/投诉
合规导向小程序
合规助手小程序
小程序
订阅号
关注“CIO在线”
掌握项目动态
关注我们
(获得通知)
回到顶部
请选择以下方式进行沟通
沟通留言
拨打电话