西艾欧认证
医药合规促进会
登录
/
注册
咨询热线:
400-003-0818
CIO首页
问答
文库
培训
E邀专家
服务商城
药企多
合规导向
专家智库
支持机构
关于CIO
合规导向首页
合规查查
观点
视点
药监办事指南
医药合规研究
推荐专栏
合规查查
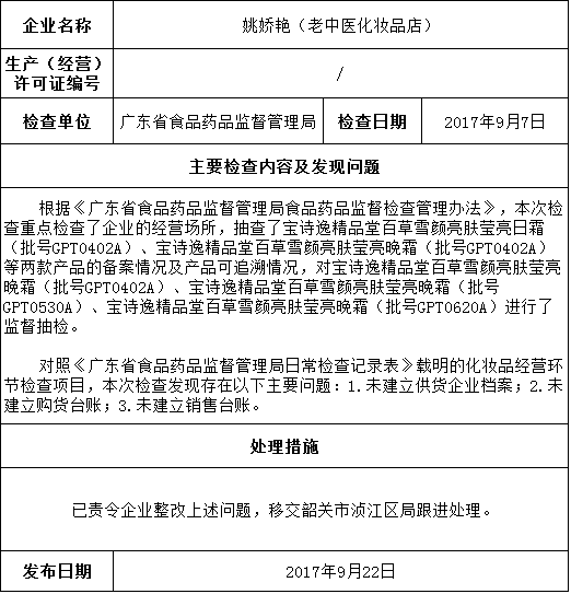
广东省化妆品飞行检查情况通报(2017年第121期)
广东省化妆品飞行检查情况通报(2017年第121期)
广东省
发布日期:2017-09-26
阅读:648
CIO解读
量身解读
有疑问、问专家
提问
E邀专家
手机桌面放:
合规导向
小程序
法规同步、监管同频
最新推荐
关于调整广东省第三方药品电子交易平台部分医用耗材挂网价格信息的通知
2025-12-19
广东省省药品监管局对流感用药生产企业开展巡查
2025-12-18
广东省药品交易中心关于做好双氯芬酸等两批药品接续采购有关准备工作的通知
2025-12-18
广东省关于公布乳房旋切针类医用耗材省际联盟集中带量采购非中选产品(20251110批次)价格信息的通知
2025-12-18
广东省关于2025年医保目录谈判及竞价药品和商业健康保险创新药品产品信息申报的通知
2025-12-18
热门服务
更多
MAH申请
药厂筹建
药品生产许可证A证核发申请
GMP合规审计/GMP认证
医疗器械GMP体系考核
化妆品注册备案
化妆品生产许可证申请
药品上市许可转让
药品经营许可证(批发、零售连锁总部)核发
医疗器械注册证办理服务
药品GSP模拟飞检
药品GSP年度服务
医疗器械GMP年度服务
医疗器械模拟GMP飞检
FDA审计服务/FDA认证
医疗机构制剂注册备案
药品生产许可证B证核发
医疗器械互联网信息服务备案
药品互联网信息服务备案
MAH申请
药厂筹建
药品生产许可证A证核发申请
GMP合规审计/GMP认证
医疗器械GMP体系考核
化妆品注册备案
分享
CIO解读
量身解读
解读
CIO解读
量身解读
在线咨询
项目投诉
平台投诉
建议/投诉
合规导向小程序
合规助手小程序
小程序
订阅号
关注“CIO在线”
掌握项目动态
关注我们
(获得通知)
回到顶部
请选择以下方式进行沟通
沟通留言
拨打电话